摘 要:
本文在介绍我国引入第三方生态环境评估制度背景的基础上,从公众满意、客观评估、全过程参与、评估结果应用4个方面归纳其主要特征;并基于丰台区第三方环境保护评估试点案例,探讨第三方生态环境评估的基本流程;分析了评估制度存在的合法机制不健全、评估指标不全面、评估方法较单一、公众参与不充分等问题。进而提出以下政策建议:加强立法制度建设,明确社会主体地位;建立全要素指标体系,体现地区差异性;探索多元评估方法,充分利用大数据技术;创新公众参与制度,促进社会参与评估。
关键词:
党的十九大对生态环境保护及其制度建设提出明确要求,要加快生态文明体制改革,实行最严格的生态环境保护制度。其中,建立第三方生态环境评估制度,推动第三方评估制度化、规范化、程序化发展,既是生态环境保护领域一项开创性、长久性、基础性工作,也是生态文明体制改革的重要内容。2015年7月颁布的《关于开展<国家环境保护“十二五”规划>中期评估与考核工作的通知》要求各地方可根据实际情况,适当引入第三方评估,选择具备研究基础和研究能力的研究机构,提出基于旁观者视角、独立客观、真实可靠的评估报告,这标志着我国第三方生态环境评估制度进入先行试点研究的新阶段。
生态环境第三方评估从进入公众视野,发展到环保应用,再到生态环境问题的解决,是一个逐渐深入的状态。目前,我国第三方生态环境评估制度尚未成熟,仍处于“摸着石头过河”的阶段,存在评估方法单一、公众参与缺乏、评估结果难以实现公开公正等问题。因此,在我国生态文明建设的新形势下,加快构建完善的第三方生态环境评估制度具有紧迫性,有必要对其进行深入探讨。
建立第三方生态环境评估制度的背景分析
由于我国在很短的时间内经历了西方发达国家在较长历史时期发生的城镇化历程,导致城镇逐渐面临一系列现实问题:空间无序蔓延、资源日益贫乏、生态系统退化、道路交通拥堵、人居环境污染等
我国环境保护绩效考核开始于1989年第三次全国环境保护会议确定了环境目标责任制度。20世纪90年代,各地区把经济发展放在首位,政府约束目标单一,环境目标责任制并未得到全面落实。2004年,在原国家环保总局的推动下,把环保指标纳入政府政绩考核的改革也逐步展开。直至“十一五”“十二五”规划期间,环保考核在环境管理中开始发挥重要的指导、激励与约束作用。尤其是在2014年,新修订的《环境保护法》首次从法律层面上明确了领导干部的环保考核制度
当前生态环境领域中政府绩效评估主要做法仍是自测自评。政府作为评估者往往倾向于“就高不就低”,或干预民意测评,或修改实测数据,或不设置公众评议内容,导致评价结果不够公正、客观。政府部门已意识到仅凭借自身的力量难以把握全部细节,需更多“智慧”参与决策,才能实现预期政策目标。为了真正发挥生态环境规划的实效,提高规划目标与群众满意度之间的契合度,落实生态环保工作奖惩制度,原环保部要求针对“十二五”环保规划的实施效果评估引入第三方,以便克服自评带来的评估流于形式的问题。新常态下,生态环保领域引入第三方评估机制是十分有必要的,其作为一种非常重要的制度创新,具有独立性、专业性、权威性,已经得到国家政府部门的重视和认可。
第三方生态环境评估的特点
第三方生态环境评估是指以一定的时段为界限,在公众广泛参与的基础上,运用科学的评估方式、程序,对一定地区生态环境治理取得社会、经济、环境等效果所做的一种尽可能客观、准确的整体评价活动。第三方生态环境评估制度之所以能够实现其“合理表达”的功效,不仅在于评估的主体是独立的第三方,更在于评估工作有以下特征。
以“公众满意”作为评估的价值取向
第三方生态环境评估是一种体现政府服务和公众利益至上的机制,不仅要考察评估环境指标完成情况,还要测评公众对环境质量改善情况的主观感受。以“公众满意”为价值取向为评估制度找到了合理定位,也为生态环境部门的生态环境治理行为确定了目标,是生态环境保护绩效评估的终极标准。因此,评估实施过程中始终坚持以人为本的原则,把生态环境保护的战略目标、实施效果与公众的感受相结合。
以客观科学的评估方式作为评估的重要依托
第三方生态环境评估体系采用内部评估与公众评估、专家评估相结合,定性评估与定量评估相结合的评估方式,将实地踏勘、资料核查、部门座谈、问卷调查、第三方监测以及网络大数据等多种数据获取方式有机结合,采用对比分析、系统分析、费用效益分析、环境经济模拟、预测分析等多元化的研究方法,保证评估更科学、更全面、更准确。
以全过程公众参与作为评估决策的必经程序
第三方生态环境评估过程及其决策的形成依托于建立基于政策生命周期之上的全覆盖(源头评估、过程评估、结果评估)公众参与机制。具体而言,在规划编制阶段,动员广大公众参与,听取公众的意愿和意见;在规划实施中期,让公众多渠道及时地了解和监督规划实施状况、阶段进展及存在问题;在规划后评估阶段,让公众了解环境保护规划的成效、症结、目标与现状的差距等,提升公众参与环境保护的意识。

以评估结果作为行政问责的重要依据
推行第三方评估的最大意义在于评估结果是否形成对地方政府、企业以及个人生态环境行为的刚性制约。第三方生态环境评估制度和官员行政问责制度是一个有机联系的整体,二者在事前、事中、事后形成全方位的监督过程。一方面,第三方评估结果是行政奖惩的重要参考和依据。另一方面,强有力的行政问责机制是第三方评估结果得到有效落实的保障。
第三方生态环境评估的基本流程和典型案例
第三方生态环境评估的基本流程和规范
借鉴国内外的相关研究成果和实践经验,第三方生态环境评估的基本流程可由前期准备、评估实施和结果反馈三个部分构成。
(1)前期准备
确定第三方。第三方机构的选择需要考虑到独立性、专业性和公信力。独立性方面,第三方一定与被评估方不存在利益牵涉,保持独立性地位;专业性方面,第三方评估通常是委托专业评估机构、大专院校、科研机构等具有专业技能的主体来实施,保证从评估流程到评估内容,从评估指标的筛选到评估对象的选择等,都能够以较为科学的方法进行;公信力方面,第三方可以凭借专业能力整合各类公众群体的意志,使评估结果契合公众感受,评估结果更具权威性。
确定评估目标。主要包括监测相关规划、政策、措施的效果、效益、效率;根据评估结果,实现有限人力、物力、财力等资源的有效配置;提出指导地区环境保护和生态治理的对策;改善环保部门形象,提升环保服务能力,提高群众环保满意度等。
确定评估方法。评估方法呈现多元化趋势,包括对比分析、系统分析、逻辑框架法、费用效益分析、环境经济模拟、预测分析等,为系统性的综合评估提供了方法保障。其中,规划目标与实现程度的对比分析法是目前评估中最基础的部分,得到广泛的运用;逻辑框架法是把规划的关键要素组合起来,构建逻辑框架,从规划目标、目的的确定和相应保障措施来评价规划的科学性、合理性和可操作性
(2)评估实施
信息的收集与加工。信息来源主要有三个渠道:一是政府网站公开的信息,包括各种统计年鉴信息、季度报表以及相关规划中的污染减排、环保投入、环境监测、政策法令等信息;二是通过调查问卷或访谈获得的信息,可以了解重点地区生态环境状况,以及各个部门在工作中遇到的突出问题及解决措施;三是通过利用多系统合路平台(POI)或者互联网评价数据获取要素布局状况或是公众对某一项目工程的满意度情况。数据加工分析方面,除了应用传统的统计分析外,大数据技术在第三方生态环境评估中日益发挥重要作用,通过运用大数据理念、技术和方法,对生态环境范畴数据进行收集、存储、分析与利用
评估指标体系的构建。评估指标要以职能定位和宏观战略为导向。指标确定要遵循科学性、导向性、可测性、简明性等原则。包括客观指标和主观指标两部分,前者主要根据评估期限内宏观战略目标、工作计划、重点任务等需要重点完成的工作内容来确定。后者主要通过公众对环保部门的工作效率、工作作风等方面的满意程度来进行评议。
评估结论。在深入分析的基础上,对地区生态环境治理、基础设施建设、重点工程完成、管理能力建设、保障措施落实等情况进行合理评价,得出评估结果。
(3)评估结果的反馈
评估结果的反馈和应用是第三方生态环境评估中一个重要环节,是对所有评估内容的综合。要将第三方评估的结果反馈至政府决策部门,促使其根据评估结果查找工作中的不足,改进战略目标、重点任务和实施机制,以便达到改善生态环境质量、提升公众满意度的目的。
丰台区第三方生态环境保护评估案例分析
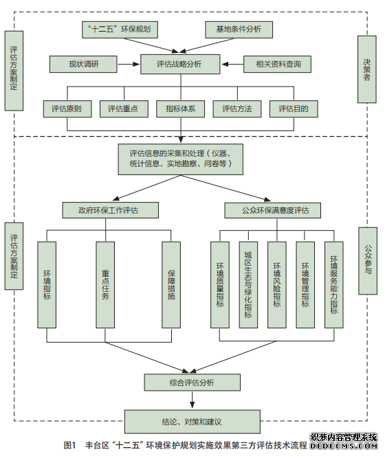
原环境保护部要求针对“十二五”环保规划的实施效果引入第三方评估机制,北京市丰台区成为评估的试点。2016年,中国科学院地理科学与资源研究所受丰台区原环境保护局委托,针对“十二五”时期环境保护和建设规划的实施效果进行第三方评估(见图1)。
首先,指导思想和工作原则方面。一是独立、公正。要求评估主体保持独立,评估过程公开透明,评价结果客观公正。二是可操作性。应当尽可能地选择简单、实用、可行的评估方法,数据可获取、可量化、可对比。三是导向性。在选择评估指标时,应从公众关注的重点环境问题出发,确保评价指标体系能很好地体现已存在的环境难题及公众对环境改善的期望。四是公众参与。在评估过程中鼓励和支持公众参与,充分考虑社会各方面的利益和主张。

其次,指标体系构建和数据获取方面。基于对丰台区环境基底和现状的分析,与环保及相关部门的座谈以及多次实地踏勘,最终确定从规划目标的科学性和完整性、目标完成情况、重点任务及工程实施情况、环境管理能力建设、保障措施落实,以及公众满意程度6个方面进行评估。其中,前5项属于客观评估指标。评价数据是依据公开获取或政府提供的各类统计和监测数据、POI数据。第6项是通过抽样调查进行的主观评估。主要通过电子问卷和社会问卷调查获取公众对“十二五”期间丰台区环境质量、园林绿化、风险应对能力以及部门服务和管理能力的评价情况。
再次,评估团队采取“天平模式”将实施效果评价分为基于客观数据评估和基于公众反馈信息评估两部分,主客观指标尽量做到协调一致,同时也兼顾各自评估特点,进行相应的差异化设置。第一,基于客观数据评估指标重点关注大气、水体、声环境的指标完成情况或改善情况,以及环保队伍、监测监管、环保教育等能力构建情况。在评估中可以根据两种视角的评估结果,检验这些指标数值的改变与公众满意度是否相一致。第二,客观指标侧重于重点工程完成情况,主观评价着重于环保服务能力建设,从不同方面对整个评估工作进行了完善。第三,两种指标设置方便公众参与和理解环保规划实质及其工作内容。客观评价需要掌握一定的评估数据、评估方法、评估流程,这对于公众而言难以实现,公众主观满意度评价弥补了这方面不足,通过通俗易懂的指标设定,获取公众对环保规划实施效果的真实想法,保证了评估工作的科学性、完整性和公众性。
最后,重点地区和特殊群体关注方面。针对不同城市地区的发展定位、经济水平、产业结构、环境容量、污染特征等实行差异化的考核评估,将人口倒挂的街道、批发市场集中区、生态脆弱地区、重点产业发展地区等作为重点区域进行评估,如丰台科技园、大红门批发市场以及长辛店等;通过公众满意度评估衡量个人和家庭属性的差异与环保规划实施效果满意程度之间的对应关系。重点关注低收入、低学历、老龄化等群体的生态环境诉求,力求帮助弱势群体提高其自身的适应性和参与解决问题的能力。
第三方生态环境评估的主要问题
尽管目前生态环境部、地方生态环境部门相应出台相关政策,推进第三方生态环境评估工作,但是由于我国开展该项工作相对较晚且基础薄弱,仍然存在很多亟待解决的问题。
法律机制不健全
尽管我国自上而下积极推进第三方评估,然而第三方评估的法律地位和实施机制并不健全和明晰,在生态环境领域更是如此,这导致第三方生态环境评估工作的随意性和不可持续性。目前,很多地方开展第三方生态环境评估过程中出现随意性强、监督机制缺失,执行行为不规范、评估结果利用率低等问题。因此,立法先行是生态环境第三方评估制度实施的重要保障。
评估指标不全面
科学的绩效评估指标体系能保障第三方生态环境评估工作的实效性。目前我国第三方生态环境评估指标体系存在诸多问题,主要体现在:评估指标和体系设计不全面,只考虑环境类指标,较少考虑社会和经济类指标;缺乏战略导向,指标设置多数侧重于机关内部的评估,缺乏外部的评估,忽略公众利益;缺乏可衡量性,且不可量化,使评估结果存在模糊性等。这些都影响到了评估工作的科学性和评估结果的反馈作用。
评估方法较单一
目前,我国第三方生态环境评估才刚刚起步,并未做深入研究,对评估方法的认识还不够清晰,亟须建立统一规范的评估方法体系来指导实践。虽然一些地方进行了一些探索,但是主要采用的方法还是规划目标与实现程度的对比分析方法,然而对比分析法只能得到规划实施指标的完成情况,并无法评估造成这结果的原因以及公众反映,影响评估工作的进展和效果。
公众参与不充分
我国第三方生态环境评估基本可以做到部门、专家充分参与,然而公众参与的形式主要是被动参与,即在公共场所被拦截填写问卷,或是被电话随机抽样,这样形成的参评能力可能会参差不齐,在评估的客观上相对欠缺,导致公众对生态环境质量的要求和感受与评估结论存在一定差距。
第三方生态环境评估制度的建议与思考对随着我国生态文明体制建设的逐步推进以及人民群众对生态环境质量的需求日益提高,实行第三方生态环境评估制度是必然趋势。就目前而言,生态环境绩效领域引入第三方评估,仍是一个“新生事物”,其制度体系仍处于探索试验阶段,各个方面仍需不断完善。针对上述问题,本文从以下4个方面提出相应的建议与思考。
加强法律制度建设,明确社会主体地位
建立第三方生态环境评估的法律规章制度,明确其法律地位。首先,通过立法确定第三方生态环境评估的社会主体地位,保证评估机构的独立性、专业性、公正性。其次,建立第三方生态环境评估法律体系和长效评估制度,明确评估要素构成,规范评估职能,保障评估工作常态化制度化;再次,建立公众参与第三方评估的法律规定,明确和保障公众参与第三方生态环境评估的渠道,实现不同利益主体在评估的各个环节中,切实享有提供信息、表达意见、发表评论、阐述利益的机会。
建立全要素指标体系,体现地区差异性
建议从以下几个方面完善评估指标体系:一是构建多目标导向下的评估全要素指标体系。评估指标涉及环境、人口、社会、经济等众多要素,既要关注于治理效果、财政投入、基础设施、机制保障,又要能反映出生态环境对社会、经济、人口发展等方面的影响效果评估;二是建立基于主客观评价协调配置的评估指标体系。为避免政府自我评估的单一化或是公众评估的片面性,需要采取“天平模式”将评估指标体系分解为主观和客观两类。其中,客观指标侧重于污染治理、队伍构建、基础设施建设、管理能力以及保障措施落实等方面的评估,主观指标关注于公众对生态环境治理效果、服务能力水平的评价;三是指标要突出地区差异性。省(自治区、直辖市)应根据国家及地方政府颁布的法律法规政策以及本地区的实际生态情况制定适合本地区的第三方生态环境评估指标体系和权重。
探索多元化评估方法,充分利用大数据技术
第三方生态环境评估要综合运用对比分析、管理分析、系统分析、费用效益分析、环境经济模拟、预测分析等方法,根据评估对象和要素特征,灵活利用这些传统的评估方法。同时,评估需要充分利用现代信息、大数据、物联网技术开创全新的评估模式。例如,运用大数据、云计算、物联网等技术手段,对海量数据进行统计分析、时间序列、监测分析、场景预测、模式发现、趋势预测等,增强第三方评估的监测、预警、研判和处置能力,提高评估工作的科学性和应用性;利用大数据技术对网民关于生态环境污染以及环保政策实施效果的网络舆情和舆论走势进行定量分析,帮助政府环境管理部门快速定位民众多方位的环境诉求。
创新公众参与制度,促进社会参与评估
首先,需要建立并完善评估信息公开制度,特别是在信息发布规范格式、发布流程、发布渠道等方面予以科学设置和规制
本文作者:(甄茂成,北京城市系统工程研究中心 ;高晓 路系中国科学院地理科学与资源研究所研究 员 ;王依,生态环境部环境规划院 ;江河系 北京师范大学经济与工商管理学院环境经济 研究中心研究员。高晓路系本文通讯作者)
参考文献









